Overview banner.png

It’s Ok Now is a non-profit Bay Area organization focussed on teen well-being. Working closely with the client, our five-member team researched and designed an app prototype to help teens who are experiencing mental wellness issues.

Methods: User Surveys & Interviews; User Personas; Research Synthesis & Affinity Mapping; User Journey Mapping; Competitive Analysis; User Flow; Wireframes; Usability Testing; High-Resolution UI; Prototype

Tools: Sketch, InVision

Outcome: Working prototype delivered to client for presentation to potential investors

Introduction banner.png

According to the National Alliance on Mental Illness, one in five adolescents between the ages of 13 and 18 has a mental health condition. It’s OK Now was developed to help mitigate those exact issues. Focusing on wellness as opposed to illness, It’s OK Now is an online community for teens and pre-teens to engage in positive dialogue in and around mental wellness.

While there are numerous mental health apps, none truly focus on catering specifically to teens. It’s OK Now aims to be a forum for teens to talk to one another and feel comfortable and welcome.

Research banner.png

I led user research. Given the users’ age range, gathering data proved to be more difficult than expected. Luckily, we were able to tap our classmates and found that a few people had siblings and cousins in middle and high school. We were able to solicit information from them and their friends.

User Surveys
We began by surveying teens about their personal experiences and challenges with mental wellness via Google Forms. The client had also done some similar research. We had a total of 25 responses. These provided important insights into teen behaviors, coping mechanisms, online platforms they turned to and what features they valued the most.

A standout finding from the surveys was that females are more likely than males to admit to depressive feelings or any mental health struggles.

Research highlight text.png
Screen Shot 2018-12-29 at 10.41.37 AM.png

Affinity Mapping & Competitive Analysis
The client, It’s OK Now, provided us with a list of apps to explore. We used affinity mapping to organize and better understand the data gathered during our competitive analysis.

Screen Shot 2018-12-20 at 11.59.28 PM.png

A major theme surfaced from our research — gamification. Gamification was included in survey results and a common element among the competitor apps we researched. We landed on including two elements of gamification — avatars and a point system.

Persona

User story_v2.png

We developed Jordan Wright to help us think from the users’ perspective.

Persona_v2.png
 
Ideate and validate banner.png

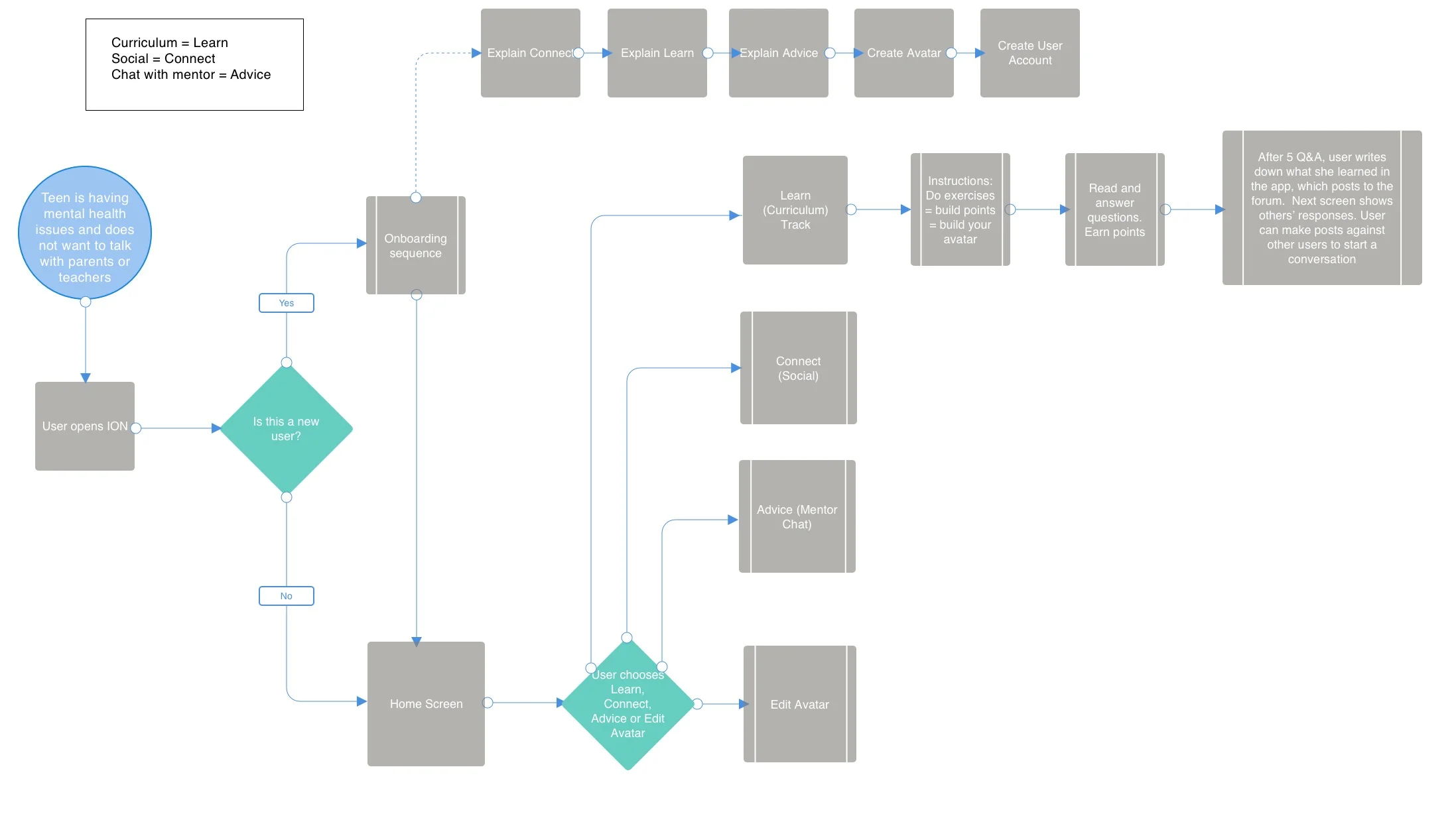
User Flow + Wireframing

Main+User+Flow.jpg
IMG_0308.jpg
IMG_0330.jpg
IMG_20180920_191333157_BURST000_COVER_TOP.jpg

High-Fidelity Wireframes & Early Usability Testing

wireframes_black and white.png
IMG_1821.jpg
IMG_1819.jpg
Visual Design banner.png
Visual design highlight text.png

Moodboard

Moodboard.png

High-Resolution UI: Round 1

HighFidelityMockUps_R1.png

High-Resolution UI: Final Design

New user sign up and onboarding sequence.

Final Design Collage_purple.png